01
近日,《住房城乡建设部、工商总局关于印发建设工程施工合同(示范文本)的通知》(建市〔2017〕214号)发布,两部委联合对《建设工程施工合同(示范文本)》(GF-2013-0201)进行了修订,制定《建设工程施工合同(示范文本)》(GF-2017-0201),并自2017年10月1日起,新版示范文本正式执行,原2013版示范文本同时废止。
2013版《建设工程施工合同(示范文本)》(GF-2013-0201,以下简称2013版示范文本)是上海市建纬律师事务所(下称“建纬所”)受住建部委托起草的。2013版示范文本充分借鉴了国际咨询工程师联合会(FIDIC)编制的《施工合同条件》等优秀条款,具有结构严密、逻辑性强、内容全面等特点,并且具有很强的可操作性,是一本经典的施工合同示范文本。
今年8月,建纬所再次接受住建部委托对2013版示范文本进行修订,建纬所由总所副主任、南京分所主任曹珊律师组织执笔,对2013版示范文本进行修订。2017版示范文本主要是根据《住房城乡建设部、财政部关于印发建设工程质量保证金管理办法的通知》(建质[2017]138号)中对缺陷责任期及工程质量保证金的修改内容,对2013版示范文本的通用合同条款、专用合同条款及附件中与缺陷责任期和工程质量保证金有关的条款进行修改和完善。虽然2017版示范文本并未进行太多修改,但很多人却对其进行了各式各样的解读,还有很多培训机构也有意进行相关培训。由于部分解读内容与修订的目的和初衷不尽一致,为避免误导广大从业者,有必要从修订者的角度对2017版示范文本进行解读。
(一)国办发〔2016〕49号文
我国建筑市场存在不同程度的混乱和不规范行为,其中包括发包人利用其优势地位预先设置各种名目的保证金以及高比例保证金条款,此举在损害了承包人利益的同时,也导致资金利用效率低下,不利于激发市场活力、发展信用经济和加快建筑业的转型升级。
2016年6月27日,经国务院同意,国务院办公厅发布《国务院办公厅关于清理规范工程建设领域保证金的通知》(国办发〔2016〕49号),针对如何清理规范工程建设领域保证金采取如下措施:
1、全面清理各类保证金,除依法依规设立的投标保证金、履约保证金、工程质量保证金、农民工工资保证金外,其他保证金一律取消。并转变保证金缴纳方式,推行银行保函制度,建筑企业可以银行保函方式缴纳保证金。
2、对保留的保证金,要严格执行相关规定,确保按时返还。未按规定或合同约定返还保证金的,保证金收取方应向建筑业企业支付逾期返还违约金。
3、明确要求工程质量保证金的预留比例上限不得高于工程价款结算总额的5%。在工程项目竣工前,已经缴纳履约保证金的,建设单位不得同时预留工程质量保证金。
(二)国务院常务会议决定
2017年6月7日,国务院常务会议决定推出新的降费措施,要求兑现全年为企业减负万亿元的承诺。会议确定,从2017年7月1日起,将建筑领域工程质量保证金预留比例上限由5%降至3%。
(三)建质[2017]138号文
为贯彻落实国办发[2016]49号文精神,规范建设工程质量保证金管理,住房城乡建设部、财政部联合于2016年12月27日发布了《住房城乡建设部、财政部关于印发建设工程质量保证金管理办法的通知》(建质[2016]295号),并于2017年6月20日根据国务院会议决定内容,发布建质[2017]138号文,对《建设工程质量保证金管理办法》(建质[2016]295号)进行了修订。
建质[2017]138号文主要针对依照国办发〔2016〕49号文保留的四种保证金之一的工程质量保证金管理制度进行了规定和完善,并对与工程质量保证金密切相关的缺陷责任期进行了调整。
02
一、关于“缺陷责任”的修改
(一)关于“缺陷责任期的起算时间“的修改
关于缺陷责任期的起算时间,2017版合同文本做了如下方面修改:
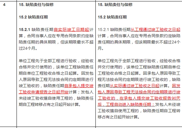
1、缺陷责任期的起算时间由“实际竣工日期起”,修改为“从工程通过竣工验收之日起”。
2、增加规定“因承包人原因导致工程无法按合同约定期限进行竣工验收的,缺陷责任期从实际通过竣工验收之日起计算”。
3、将“因发包人原因导致工程无法按合同约定期限进行竣工验收的,缺陷责任期自承包人提交竣工验收申请报告之日起开始计算”,修改为“因发包人原因导致工程无法按合同约定期限进行竣工验收的,在承包人提交竣工验收报告90天后,工程自动进入缺陷责任期”。实际上,将此种情况下缺陷责任期的起算时间向后推了90天。
(二)关于缺陷责任具体内容的修改
关于缺陷责任的具体内容,2017版合同文本做了如下修改:
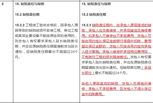
1、2017版合同文本增加了关于“缺陷责任的具体内容”的描述,即第15.2.2项规定的,“缺陷责任期内,由承包人原因造成的缺陷,承包人应负责维修,并承担鉴定及维修费用。如承包人不维修也不承担费用,发包人可按合同约定从保证金或银行保函中扣除,费用超出保证金额的,发包人可按合同约定向承包人进行索赔。承包人维修并承担相应费用后,不免除对工程的损失赔偿责任。”
2、2017版合同文本明确缺陷责任期包含延长部分最长不能超过24个月。
3、2017版合同文本增加如下内容,“由他人原因造成的缺陷,发包人负责组织维修,承包人不承担费用,且发包人不得从保证金中扣除费用。”
二、关于质量保证金的修改
关于质量保证金,2017合同文本在第15.3款【质量保证金】、第15.3.2目和第15.3.3目进行了以下修改:
1、2017版合同文本增加规定,“在工程项目竣工前,承包人已经提供履约担保的,发包人不得同时预留工程质量保证金。”即履约担保和质量保证金不能同时使用。
2、2017版合同文本将质量保证金的额度从“不得超过结算合同价格的5%”,修改为“不得超过工程价款结算总额的3%”,减轻了承包人的负担。
3、2017版合同文本明确了如果发包人扣留的是质量保证金,则“发包人在退还质量保证金的同时按照中国人民银行发布的同期同类贷款基准利率支付利息”。
4、2017版合同文本增加了退还承包人质量保证金的程序,即:
“缺陷责任期内,承包人认真履行合同约定的责任,到期后,承包人可向发包人申请返还保证金。添加微信号653278912索取新版施工合同全文。
发包人在接到承包人返还保证金申请后,应于14天内会同承包人按照合同约定的内容进行核实。如无异议,发包人应当按照约定将保证金返还给承包人。对返还期限没有约定或者约定不明确的,发包人应当在核实后14天内将保证金返还承包人,逾期未返还的,依法承担违约责任。发包人在接到承包人返还保证金申请后14天内不予答复,经催告后14天内仍不予答复,视同认可承包人的返还保证金申请。
发包人和承包人对保证金预留、返还以及工程维修质量、费用有争议的,按本合同第20条约定的争议和纠纷解决程序处理。”
三、2017版合同文本修改内容对承包人和发包人的影响
1、关于“缺陷责任期的起算时间“的修改总体上加重了承包人的责任,实际上延长了承包人承担缺陷责任期限,对此承包人应当特别注意。
2、关于质量保证金的规定,则整体上减轻了承包人的义务和责任,因而该部分的修改对于承包人较为有利,业主对此应当特别注意。
3、关于缺陷责任的具体内容的修改,只是细化和明确了原来不明确的内容,可以避免因理解不一致产生的分歧,并没有明显加重哪一方当事人的义务,对于当事人双方都有好处。
03









结语:
通过本次修订,总体上进一步明确了发承包双方关于质量保证金的权利、义务,更侧重于保护承包人的权利。承包人应充分运用新版合同条款维护自身利益,同时也应充分理解新版示范合同文本对缺陷责任期起算点的细化和改动、承包人在缺陷责任期内的维修责任和费用的明确以及质量保证金退还程序的细化,在招投标阶段和履约过程中强化管理和控制风险。
虽然2017版示范文本并非强制使用文本,但其中对发承包双方在工程质量保证金和缺陷责任期方面的权利、义务和责任的设置更为公平合理和具有可操作性,双方采用或参照2017版示范文本签订施工合同,可以有助于发承包双方建立稳定、和谐的合同关系和合作关系,避免在履约过程中产生不必要的纠纷,达致发包人和承包人双方的合作共赢。